欢迎进入北京市足球运动协会官方网站! 今天是:
设为首页
加入收藏
联系我们
BFA
概况
协会简介
协会章程
协会领导
组织机构
部门职责
联系我们
新闻
协会动态
通知公告
下载专区
图片新闻
视频新闻
赛事
青少年赛事
社会足球
职业联赛
会员
会员名册
区级协会
职业俱乐部
培训单位
体育社团
企业单位
人才
比赛监督
裁判员
教练员
球探
精英训练
场地
训练基地
青训中心
市场
文化
通知公告
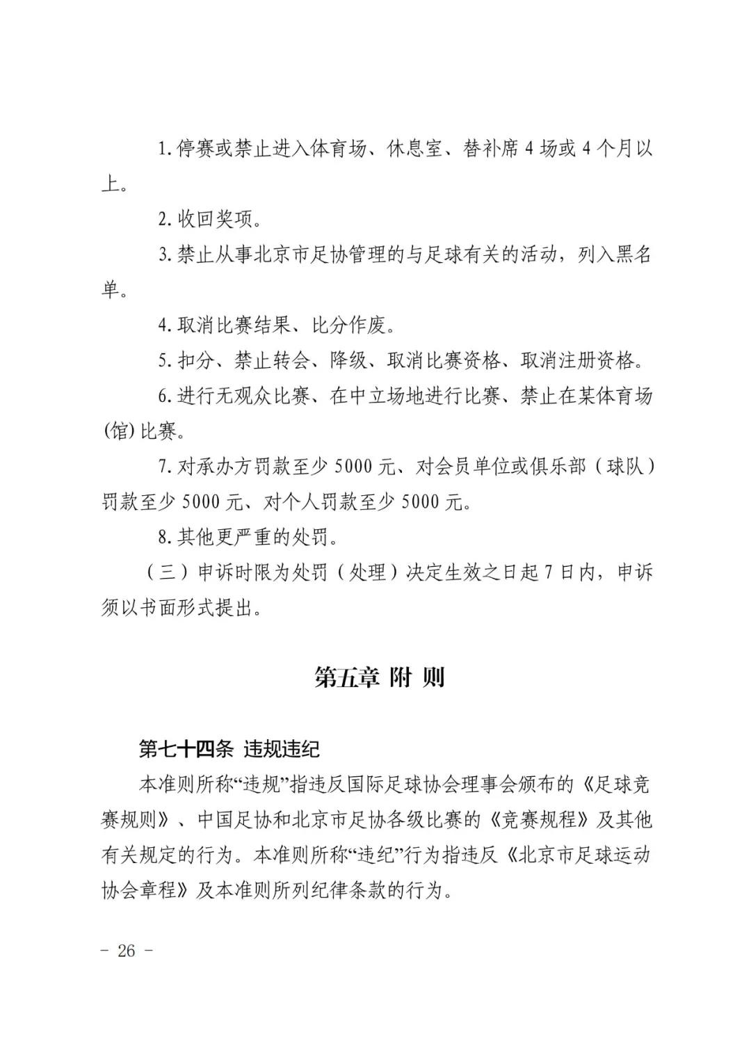
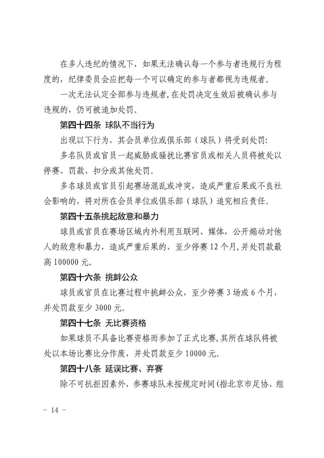
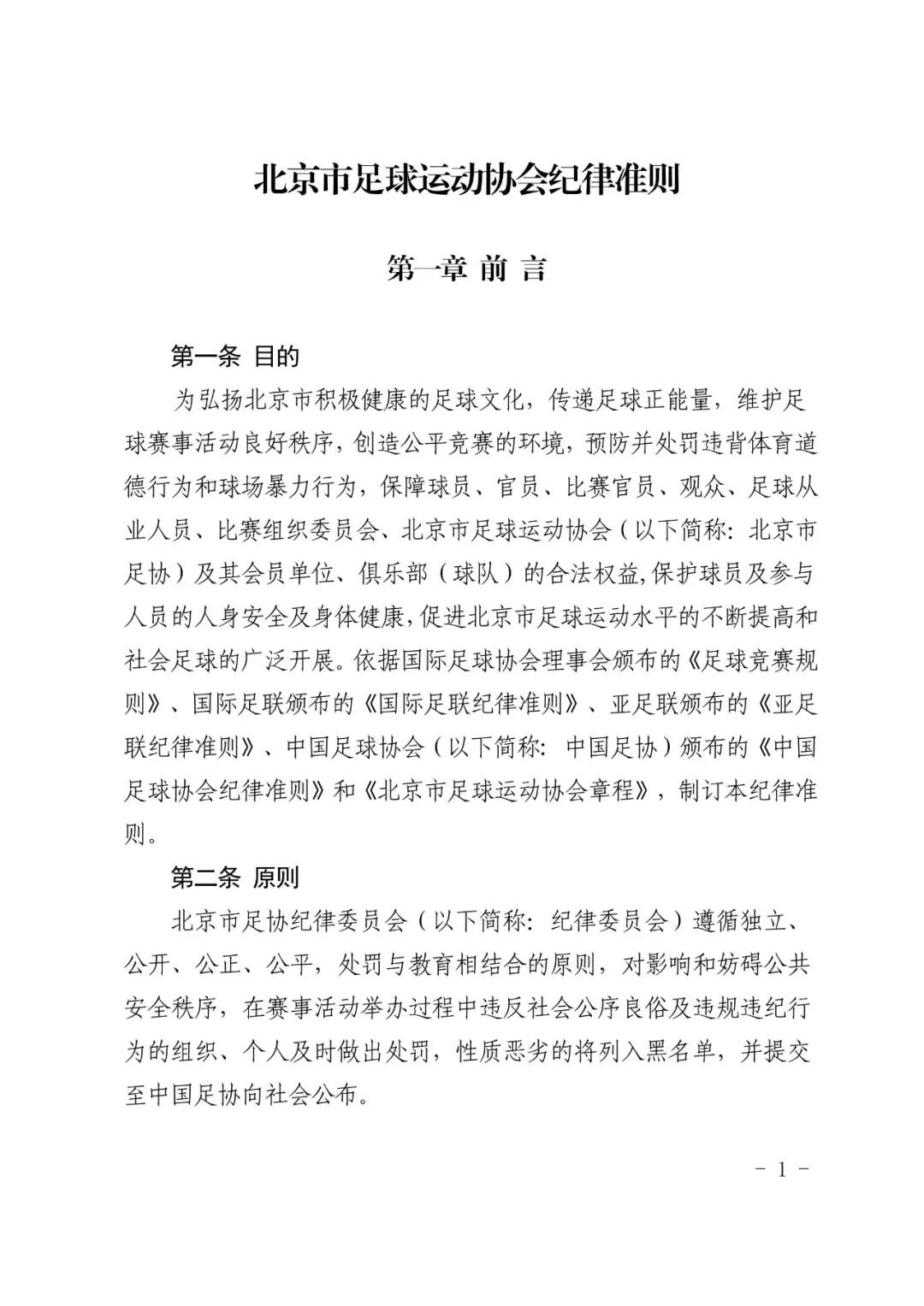
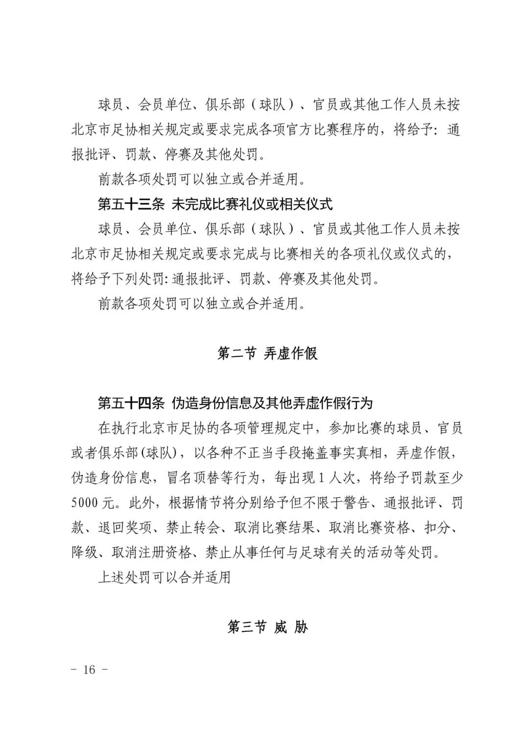
北京市足球运动协会关于印发 《北京市足球运动协会纪律准则》的通知
时间:2020-08-09 08:24:00
各会员单位、各足球俱乐部(球队):
现将新修订的《北京市足球运动协会纪律准则》印发给你们,请相关单位和人员认真学习并遵照执行。
北京市足球运动协会
2020年8月6日
上一篇:
关于2020年第37届京东-北京晚报百队杯保险激活和理赔流程的说明
下一篇:
百队杯(U10混合组)进出恒通UCP园区赛区指南